
近日,内蒙古自治区科学技术厅公布新一批自治区重点实验室名单,由内蒙古师范大学与内蒙古生态环境大数据有限公司(以下简称“大数据公司”)联合共建的“人工智能+”领域的“内蒙古自治区生态环境协同智能重点实验室”成功入选。
这是继今年2月份双方获批共建“生态环境智数内蒙古自治区产业技术工程化中心”后,在人工智能与生态环境融合领域取得的又一重要进展。两大科研平台的相继落地,标志着内蒙古在“人工智能+生态环保”领域迈出关键步伐。


国家“十五五”规划建议提出,深入推进数字中国建设,加速人工智能等数智技术的创新,全面实施“人工智能+”行动计划,推动人工智能在更多领域的协同应用,全方位赋能产业升级。面对国家号召,内蒙古正以数字技术为核心引擎,为筑牢我国北方重要生态安全屏障注入新质生产力。
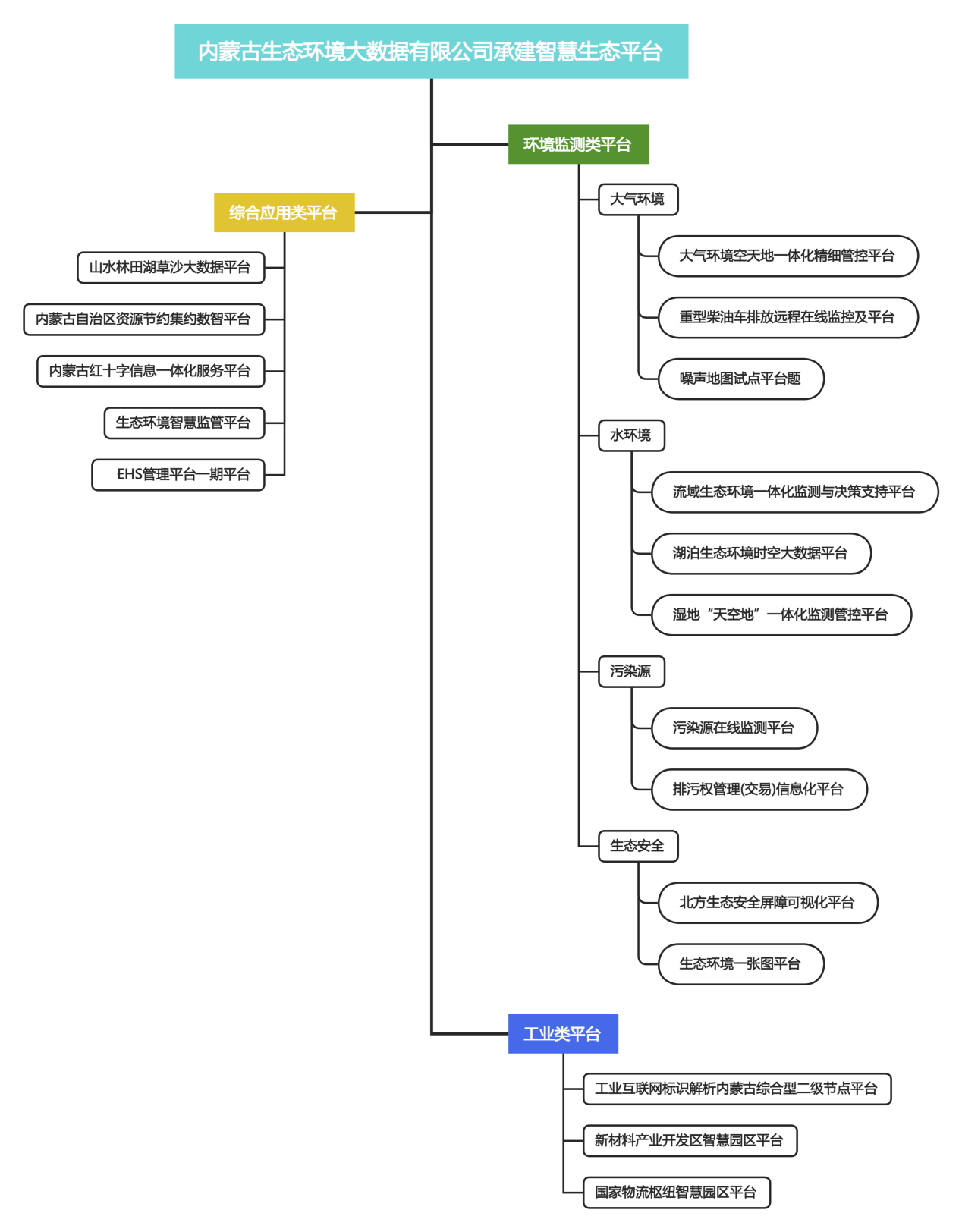
作为自治区生态数字化建设的主力军,大数据公司在“十四五”期间已打造了18个具有示范效应的智慧生态平台,涵盖大气污染精细化监管、流域生态环境一体化监测、污染排放智能分析、生态安全屏障监管等多个方面,一批数字化成果已在北疆大地落地见效。
步入“十五五”,公司将以重点实验室和产业技术工程化中心为双轮驱动,聚焦水环境、大气环境、森林生态、草原生态等多领域全链条创新,深化人工智能技术攻关。通过产学研用协同创新,构建可复制、可推广的“人工智能+生态监管”技术体系,推动数字力量贯穿生态保护全流程。
围绕自治区“十五五”规划建议中“坚持生态优先、绿色发展,筑牢我国北方重要生态安全屏障”的部署,公司持续推动技术积淀与地方需求深度融合。依托正在实施的自治区科技“突围”工程“揭榜挂帅”项目《内蒙古生态安全智能监管关键技术研发与示范应用》,在岱海湿地、锡林郭勒草甸草原、浑善达克沙地、大兴安岭森林、阿拉善荒漠等12个区域开展人工智能典型示范应用;同时,借助自治区科技创新“重大示范专项”《乌梁素海生态恢复与功能提升技术研发及应用》,拓展AI识别、遥感、物联网等技术在湖泊生态治理中的应用,构建“天空地一体化”智慧湖泊生态监测体系。
在国家战略与地方实践的双重驱动下,大数据公司将依托重点实验室与产业技术工程化中心两大平台,充分发挥校企各自在科研创新与产业应用方面的优势,共同推进AI技术的前沿探索。双方将聚焦生态环境监测预警、污染解析溯源等关键领域,携手构建智慧治理新范式,为推动我国生态文明建设注入强劲科技动能,共同为筑牢我国北方重要生态安全屏障贡献“AI智慧”。